○千葉県市町村職員共済組合個人情報保護に関する規程施行細則
令和4年6月30日
公告第24号
千葉県市町村職員共済組合個人情報保護に関する規程施行細則(平成30年公告第31号)の全部を改正する。
(目的)
第1条 この細則は、千葉県市町村職員共済組合個人情報保護に関する規程(令和4年公告第23号。以下「規程」という。)に基づき、千葉県市町村職員共済組合(以下「組合」という。)が取り扱う個人情報を保護するため必要な事項を定めることを目的とする。
(1) 個人情報保護管理者 事務局長
(2) 個人情報保護管理補助者 各課課長
(個人情報保護管理者の責務)
第3条 個人情報保護管理者は、組合における個人情報の保護に関する総合的な管理業務を担う。
2 個人情報保護管理者は、個人情報保護管理補助者を指揮監督する。
3 個人情報保護管理者は、個人情報の管理状況等を常に把握し、必要に応じ理事長に報告する。
(個人情報保護管理補助者の責務)
第4条 個人情報保護管理補助者は、その所管する部署の個人情報の保護に関する管理業務を担う。
2 個人情報保護管理補助者は、個人情報保護管理者を補佐し、その所管する部署の個人情報を取り扱う職員等を指揮監督する。
3 個人情報保護管理補助者は、その所管する部署の個人情報の管理状況等を常に把握し、必要に応じ個人情報保護管理者に報告する。
(個人情報の取扱い)
第6条 個人情報の保管、移送、廃棄等を行う場合は、記録を作成することとし、常にその所在を明らかにしておくものとする。
2 個人情報を保管する場合は、鍵の掛かる保管庫に保管するものとする。
3 個人情報を保管する事務所等は、入退室管理を行うものとする。
(規程第6条第2項の規程施行細則で定める場合)
第6条の2 規程第6条第2項第6号の規程施行細則で定める場合は、次に掲げる場合とする。
(1) 本人を目視し、又は撮影することにより、その外形上明らかな要配慮個人情報を取得する場合
(2) 規程第17条第1項各号(規程第32条第6項の規定により読み替えて適用する場合及び規程第33条第2項において読み替えて準用する場合を含む。)に掲げる場合において、個人データである要配慮個人情報の提供を受けるとき。
(委託)
第7条 規程第13条第1項の規定により委託契約書等に明記する必要な事項は、次のとおりとする。
(1) 秘密保持義務
(2) 目的外使用の禁止
(3) 複写・複製の禁止
(4) 第三者提供の禁止
(5) 再委託における条件
(6) 個人情報の授受の方法及び保管方法
(7) 個人情報の管理責任者
(8) 作業場所
(9) 個人情報の管理状況に関する報告の義務
(10) 事故等の発生時における報告の義務
(11) 委託処理終了後の個人情報の返還、消去又は廃棄
(12) 契約事項に違反した場合の契約解除及び損害賠償
(13) 前各号に掲げるもののほか、個人情報の保護に関し必要な事項
(事態発生時の対応)
第8条 規程第14条第3項の規定により個人情報保護管理者が理事長に報告する場合は、別紙2様式第1号による事態報告書により行うものとする。
2 規程第14条第4項の規定により個人情報保護管理者が全国市町村職員共済組合連合会に報告する場合は、別紙2様式第2号による報告書により行うものとする。
(個人情報保護委員会に報告すべき事態)
第8条の2 規程第14条の2第1項本文の個人の権利利益を害するおそれが大きいものとして規程施行細則で定めるものは、次の各号のいずれかに該当するものとする。
(1) 要配慮個人情報が含まれる個人データ(高度な暗号化その他の個人の権利利益を保護するために必要な措置を講じたものを除く。以下この条及び次条第1項において同じ。)の漏えい、滅失若しくは毀損(以下「漏えい等」という。)が発生し、又は発生したおそれがある事態
(2) 不正に利用されることにより財産的被害が生じるおそれがある個人データの漏えい等が発生し、又は発生したおそれがある事態
(3) 不正の目的をもって行われたおそれがある個人データの漏えい等が発生し、又は発生したおそれがある事態
(4) 個人データに係る本人の数が千人を超える漏えい等が発生し、又は発生したおそれがある事態
(個人情報保護委員会への報告)
第8条の3 規程第14条の2第1項本文の規定による報告をする場合には、前条各号に定める事態を知った後、速やかに、当該事態に関する次に掲げる事項(報告をしようとする時点において把握しているものに限る。次条において同じ。)を報告しなければならない。
(1) 概要
(2) 漏えい等が発生し、又は発生したおそれがある個人データの項目
(3) 漏えい等が発生し、又は発生したおそれがある個人データに係る本人の数
(4) 原因
(5) 二次被害又はそのおそれの有無及びその内容
(6) 本人への対応の実施状況
(7) 公表の実施状況
(8) 再発防止のための措置
(9) その他参考となる事項
3 規程第14条の2第1項本文の規定による報告は、次の各号に掲げる場合の区分に応じ、それぞれ当該各号に定める方法により行うものとする。
(1) 個人情報保護委員会に報告する場合 電子情報処理組織(個人情報保護委員会の使用に係る電子計算機と報告をする者の使用に係る電子計算機とを電気通信回線で接続した電子情報処理組織をいう。以下この項において同じ。)を使用する方法(電気通信回線の故障、災害その他の理由により電子情報処理組織を使用することが困難であると認められる場合にあっては、別紙2様式第2号による報告書を提出する方法)
(2) 個人情報の保護に関する法律(平成15年法律第57号。以下「法」という。)第150条第1項の規定により、法第26条第1項の規定による権限の委任を受けた総務大臣に報告する場合 別紙2様式第2号による報告書を提出する方法(当該総務大臣が別に定める場合にあっては、その方法)
(1) 第三者に提供される個人データによって識別される本人(次号において「本人」という。)が当該提供の停止を求めるのに必要な期間をおくこと。
(2) 本人が規程第16条第1項各号に掲げる事項を確実に認識できる適切かつ合理的な方法によること。
(1) 電子情報処理組織(個人情報保護委員会の使用に係る電子計算機と届出を行う者の使用に係る電子計算機とを電気通信回線で接続した電子情報処理組織をいう。)を使用する方法
(2) 別紙2様式第3号(規程第16条第2項の規定による個人データの提供をやめた旨の届出を行う場合にあっては、別紙2様式第4号)による届出書及び当該届出書に記載すべき事項を記録した光ディスク(これに準ずる方法により一定の事項を確実に記録しておくことができる物を含む。以下「光ディスク等」という。)を提出する方法
4 規程第16条第1項第8号の規程施行細則で定める事項は、次に掲げる事項とする。
(1) 第三者に提供される個人データの更新の方法
(2) 当該届出に係る個人データの第三者への提供を開始する予定日
(3) 規程第16条第2項の規定による個人データの提供をやめた旨の届出を行った場合 その旨
(外国にある第三者への提供に係る同意取得時の情報提供)
第8条の7 規程第18条第2項又は規程第20条の2第1項第2号の規定により情報を提供する方法は、電磁的記録の提供による方法、書面の交付による方法その他の適切な方法とする。
2 規程第18条第2項又は規程第20条の2第1項第2号の規定による情報の提供は、次に掲げる事項について行うものとする。
(1) 当該外国の名称
(2) 適切かつ合理的な方法により得られた当該外国における個人情報の保護に関する制度に関する情報
(3) 当該第三者が講ずる個人情報の保護のための措置に関する情報
(1) 前項第1号に定める事項が特定できない旨及びその理由
(2) 前項第1号に定める事項に代わる本人に参考となるべき情報がある場合には、当該情報
(外国にある第三者による相当措置の継続的な実施を確保するために必要な措置等)
第8条の8 規程第18条第3項(規程第20条の2第2項において読み替えて準用する場合を含む。)の規定による外国にある第三者による相当措置の継続的な実施を確保するために必要な措置は、次に掲げる措置とする。
(1) 当該第三者による相当措置の実施状況並びに当該相当措置の実施に影響を及ぼすおそれのある当該外国の制度の有無及びその内容を、適切かつ合理的な方法により、定期的に確認すること。
(2) 当該第三者による相当措置の実施に支障が生じたときは、必要かつ適切な措置を講ずるとともに、当該相当措置の継続的な実施の確保が困難となったときは、個人データ(規程第20条の2第2項において読み替えて準用する場合にあっては、個人関連情報)の当該第三者への提供を停止すること。
2 規程第18条第3項の規定により情報を提供する方法は、電磁的記録の提供による方法、書面の交付による方法その他の適切な方法とする。
3 規程第18条第3項の規定による求めを受けたときは、本人に対し、遅滞なく、次に掲げる事項について情報提供しなければならない。ただし、情報提供することにより組合の業務の適正な実施に著しい支障を及ぼすおそれがある場合は、その全部又は一部を提供しないことができる。
(1) 当該第三者による規程第18条第1項に規定する体制の整備の方法
(2) 当該第三者が実施する相当措置の概要
(3) 第1項第1号の規定による確認の頻度及び方法
(4) 当該外国の名称
(5) 当該第三者による相当措置の実施に影響を及ぼすおそれのある当該外国の制度の有無及びその概要
(6) 当該第三者による相当措置の実施に関する支障の有無及びその概要
4 組合は、規程第18条第3項の規定による求めに係る情報の全部又は一部について提供しない旨の決定をしたときは、本人に対し、遅滞なく、その旨を通知しなければならない。
5 組合は、前項の規定により、本人から求められた情報の全部又は一部について提供しない旨を通知する場合には、本人に対し、その理由を説明するよう努めなければならない。
イ 当該個人データを提供した年月日
ロ 当該第三者の氏名又は名称及び住所並びに法人にあっては、その代表者(法人でない団体で代表者又は管理人の定めのあるものにあっては、その代表者又は管理人。第13条の4第1項第3号において同じ。)の氏名(不特定かつ多数の者に対して提供したときは、その旨)
ハ 当該個人データによって識別される本人の氏名その他の当該本人を特定するに足りる事項
ニ 当該個人データの項目
(1) 第9条第3項に規定する方法により記録を作成した場合 最後に当該記録に係る個人データの提供を行った日から起算して1年を経過する日までの間
(2) 第9条第2項ただし書に規定する方法により記録を作成した場合 最後に当該記録に係る個人データの提供を行った日から起算して3年を経過する日までの間
(3) 前2号以外の場合 3年
3 前2項の規定にかかわらず、第三者から他の個人データの提供を受けるに際して既に前2項に規定する方法による確認(当該確認について次条に規定する方法による記録の作成及び保存をしている場合におけるものに限る。)を行っている事項の確認を行う方法は、当該事項の内容と当該提供に係る規程第20条第1項各号に掲げる事項の内容が同一であることの確認を行う方法とする。
イ 個人データの提供を受けた年月日
ロ 規程第20条第1項各号に掲げる事項
ハ 当該個人データによって識別される本人の氏名その他の当該本人を特定するに足りる事項
ニ 当該個人データの項目
ホ 法第27条第4項の規定により公表されている旨
イ 法第31条第1項第1号の本人の同意が得られている旨
ロ 規程第20条第1項第1号に掲げる事項
ハ 第1号ハに掲げる事項
ニ 当該個人関連情報の項目
(1) 第12条第3項に規定する方法により記録を作成した場合 最後に当該記録に係る個人データの提供を受けた日から起算して1年を経過する日までの間
(2) 第12条第2項ただし書に規定する方法により記録を作成した場合 最後に当該記録に係る個人データの提供を受けた日から起算して3年を経過する日までの間
(3) 前2号以外の場合 3年
(個人関連情報の第三者提供を行う際の確認)
第13条の2 規程第20条の2第1項の規定による同項第1号に掲げる事項の確認を行う方法は、個人関連情報の提供を受ける第三者から申告を受ける方法その他の適切な方法とする。
2 規程第20条の2第1項の規定による同項第2号に掲げる事項の確認を行う方法は、同号の規定による情報の提供が行われていることを示す書面の提示を受ける方法その他の適切な方法とする。
3 前2項の規定にかかわらず、第三者に個人関連情報の提供を行うに際して既に前2項に規定する方法による確認(当該確認について次条に規定する方法による記録の作成及び保存をしている場合におけるものに限る。)を行っている事項の確認を行う方法は、当該事項の内容と当該提供に係る規程第20条の2第1項各号に掲げる事項の内容が同一であることの確認を行う方法とする。
(個人関連情報の第三者提供を行う際の確認に係る記録の作成)
第13条の3 規程第20条の2第3項において読み替えて準用する規程第20条第3項の規定による同項の記録を作成する方法は、文書又は電磁的記録を用いて作成する方法とする。
2 規程第20条の2第3項において読み替えて準用する規程第20条第3項の記録は、個人関連情報を第三者に提供した都度、速やかに作成しなければならない。ただし、当該第三者に対し個人関連情報を継続的に若しくは反復して提供したとき、又は当該第三者に対し個人関連情報を継続的に若しくは反復して提供することが確実であると見込まれるときの記録は、一括して作成することができる。
3 前項の規定にかかわらず、規程第20条の2第1項の規定により、本人に対する物品又は役務の提供に関連して当該本人に係る個人関連情報を第三者に提供した場合において、当該提供に関して作成された契約書その他の書面に次条第1項各号に定める事項が記載されているときは、当該書面をもって規程第20条の2第3項において読み替えて準用する規程第20条第3項の当該事項に関する記録に代えることができる。
(個人関連情報の第三者提供を行う際の記録事項)
第13条の4 規程第20条の2第3項において読み替えて準用する規程第20条第3項の規程施行細則で定める事項は、次に掲げる事項とする。
(1) 規程第20条の2第1項第1号の本人の同意が得られていることを確認した旨及び外国にある第三者への提供にあっては、同項第2号の規定による情報の提供が行われていることを確認した旨
(2) 個人関連情報を提供した年月日(前条第2項ただし書の規定により、規程第20条の2第3項において読み替えて準用する規程第20条第3項の記録を一括して作成する場合にあっては、当該提供の期間の初日及び末日)
(3) 当該第三者の氏名又は名称及び住所並びに法人にあっては、その代表者の氏名
(4) 当該個人関連情報の項目
2 前項各号に定める事項のうち、既に前条に規定する方法により作成した規程第20条の2第3項において読み替えて準用する規程第20条第3項の記録(当該記録を保存している場合におけるものに限る。)に記録された事項と内容が同一であるものについては、規程第20条の2第3項において読み替えて準用する規程第20条第3項の当該事項の記録を省略することができる。
(個人関連情報の第三者提供に係る記録の保存期間)
第13条の5 規程第20条の2第3項において準用する規程第20条第4項の規程施行細則で定める期間は、次の各号に掲げる場合の区分に応じ、それぞれ当該各号に定める期間とする。
(1) 第13条の3第3項に規定する方法により記録を作成した場合 最後に当該記録に係る個人関連情報の提供を行った日から起算して1年を経過する日までの間
(2) 第13条の3第2項ただし書に規定する方法により記録を作成した場合 最後に当該記録に係る個人関連情報の提供を行った日から起算して3年を経過する日までの間
(3) 前2号以外の場合 3年
(1) 規程第10条の規定により保有個人データの安全管理のために講じた措置(本人の知り得る状態(本人の求めに応じて遅滞なく回答する場合を含む。)に置くことにより当該保有個人データの安全管理に支障を及ぼすおそれがあるものを除く。)
(2) 保有個人データの取扱いに関する苦情の申出先
(1) 当該記録の存否が明らかになることにより、本人又は第三者の生命、身体又は財産に危害が及ぶおそれがあるもの
(2) 当該記録の存否が明らかになることにより、違法又は不当な行為を助長し、又は誘発するおそれがあるもの
(3) 当該記録の存否が明らかになることにより、国の安全が害されるおそれ、他国若しくは国際機関との信頼関係が損なわれるおそれ又は他国若しくは国際機関との交渉上不利益を被るおそれがあるもの
(4) 当該記録の存否が明らかになることにより、犯罪の予防、鎮圧又は捜査その他の公共の安全と秩序の維持に支障が及ぶおそれがあるもの
(2) 開示等の請求等を行う者が代理人である場合の委任状の様式は、別紙2様式第7号とする。
(1) 本人が申請する場合
イ 次に掲げる書類のうちいずれか1点(開示等の請求等をする日において効力を有する書類に限る。)
運転免許証、運転経歴証明書、個人番号カード、住民基本台帳カード(住所が記載されているものに限る。)、旅券(パスポート)、身体障害者手帳、精神障害者保健福祉手帳、療育手帳、在留カード、特別永住者証明書又は特別永住者証明書とみなされる外国人登録証明書、年金手帳(基礎年金番号通知書)、児童扶養手当証書、資格確認書等 |
ロ 写しの送付による開示等の請求等の場合、イに掲げる書類の写しのほか、開示等の請求等を行う者の住民票の写し又は外国人登録原票の写し(開示等の請求等をする日前30日以内に作成されたものに限る。)
ハ 婚姻等により、開示等の請求等を行った時の氏名が請求等の内容の氏名と異なる場合、旧姓等が確認できる書類
(2) 本人が未成年者又は成年被後見人である場合における法定代理人が申請する場合
イ 代理人本人であることの確認
第1号に掲げる書類
ロ 規程第2条第4号に規定する本人が未成年者又は成年被後見人であること及び開示等の請求等を行う者が当該本人の親権者若しくは未成年後見人又は成年後見人であることの確認
次に掲げる書類のうち少なくとも一以上の書類(開示等の請求等をする日前30日以内に作成されたものに限る。)の提出又は提示
① 戸籍謄本又は戸籍抄本
② 住民票の写し
③ 登記事項証明書(後見登記等に関する法律(平成11年法律第152号)による。)
④ 家庭裁判所の証明書
⑤ その他法定代理関係を確認し得る書類
(3) 開示等の請求等をすることにつき本人から委任を受けた代理人が申請する場合
イ 代理人本人であることの確認 第1号に掲げる書類
(1) 規程第22条第1項の規定による本人からの求めに対し、利用目的を通知する場合は、別紙2様式第8号による個人情報の利用目的通知書により行うものとする。
(3) 開示等請求に対し、一部について開示等の決定を行う場合は、別紙2様式第10号による個人情報部分開示等決定通知書により行うものとする。
(4) 開示等請求に対し、全部について開示等しない決定を行う場合は、別紙2様式第11号による個人情報非開示等決定通知書により行うものとする。
問合せ先 | ||
区分 | 申出等の窓口 | |
担当部署 | 電話番号 | |
長期給付事業に関すること 基礎年金業務に関すること | 年金課年金係・審査係 | 043―248―1117 |
組合員期間の確認に関すること 前歴に関すること | 年金課記録調査係 | 043―248―1118 |
資格・調定業務に関すること 任意継続組合員に関すること 基礎年金情報の交換に関すること | 保健課資格係 | 043―248―1116 |
短期給付事業に関すること | 保健課保健係 | 043―248―1115 |
貯金事業に関すること 貸付(財形貸付を含む。)事業に関すること 物資事業に関すること | 福祉課福祉係 | 043―248―1113 |
福利厚生事業に関すること 那須の森ヴィレッジに関すること 温浴施設スパに関すること | 福祉課厚生係 | 043―248―1114 |
オークラ千葉ホテルに関すること 鴨川保養所黒潮荘に関すること | 施設管理課施設管理係 | 043―248―1119 |
上記以外に関すること | 総務課総務係 | 043―248―1110 |
(1) 写しの作成に要する費用 実費額
(2) 送付に要する費用 実費額
(1) 個人情報に含まれる特定の個人を識別することができる記述等の全部又は一部を削除すること(当該全部又は一部の記述等を復元することのできる規則性を有しない方法により他の記述等に置き換えることを含む。)。
(2) 個人情報に含まれる個人識別符号の全部を削除すること(当該個人識別符号を復元することのできる規則性を有しない方法により他の記述等に置き換えることを含む。)。
(3) 個人情報に含まれる不正に利用されることにより財産的被害が生じるおそれがある記述等を削除すること(当該記述等を復元することのできる規則性を有しない方法により他の記述等に置き換えることを含む。)。
(3) 削除情報等を取り扱う正当な権限を有しない者による削除情報等の取扱いを防止するために必要かつ適切な措置を講ずること。
(1) 個人情報に含まれる特定の個人を識別することができる記述等の全部又は一部を削除すること(当該全部又は一部の記述等を復元することのできる規則性を有しない方法により他の記述等に置き換えることを含む。)。
(2) 個人情報に含まれる個人識別符号の全部を削除すること(当該個人識別符号を復元することのできる規則性を有しない方法により他の記述等に置き換えることを含む。)。
(3) 個人情報と当該個人情報に措置を講じて得られる情報とを連結する符号(現に組合において取り扱う情報を相互に連結する符号に限る。)を削除すること(当該符号を復元することのできる規則性を有しない方法により当該個人情報と当該個人情報に措置を講じて得られる情報を連結することができない符号に置き換えることを含む。)。
(4) 特異な記述等を削除すること(当該特異な記述等を復元することのできる規則性を有しない方法により他の記述等に置き換えることを含む。)。
(5) 前各号に掲げる措置のほか、個人情報に含まれる記述等と当該個人情報を含む個人情報データベース等を構成する他の個人情報に含まれる記述等との差異その他の当該個人情報データベース等の性質を勘案し、その結果を踏まえて適切な措置を講ずること。
(1) 加工方法等情報(匿名加工情報の作成に用いた個人情報から削除した記述等及び個人識別符号並びに規程第34条第1項の規定により行った加工の方法に関する情報(その情報を用いて当該個人情報を復元することができるものに限る。)をいう。以下この条において同じ。)を取り扱う者の権限及び責任を明確に定めること。
(3) 加工方法等情報を取り扱う正当な権限を有しない者による加工方法等情報の取扱いを防止するために必要かつ適切な措置を講ずること。
(匿名加工情報の作成時における公表)
第22条 規程第34条第3項の規定による公表は、匿名加工情報を作成した後、遅滞なく、組合ホームページへの掲載その他の適切な方法により行うものとする。
(匿名加工情報の第三者提供時における公表等)
第23条 規程第34条第4項の規定による公表は、組合ホームページへの掲載その他の適切な方法により行うものとする。
2 規程第34条第4項の規定による明示は、電子メールを送信する方法又は書面を交付する方法その他の適切な方法により行うものとする。
(補則)
第25条 この細則に定めるもののほか、組合における個人情報の保護に関し必要な事項は、理事長が別に定める。
附則
この細則は、公告の日から施行し、令和4年4月1日から適用する。
附則(令和5年6月29日公告第18号)
この細則は、公告の日から施行し、令和5年4月1日から適用する。
附則(令和7年3月18日公告第3号)
(施行期日)
1 この細則は、公告の日から施行し、令和6年12月2日から適用する。
(経過措置)
2 この細則による改正後の第15条第1号イの規定の適用については、この細則の適用の際現に交付されている次の各号に掲げる書類(氏名、住所及び生年月日の記載があるものに限る。)は、それぞれ当該各号に定める期間は、同条第1号イに掲げる書類とみなす。
(1) 国民健康保険の被保険者証 行政手続における特定の個人を識別するための番号の利用等に関する法律等の一部を改正する法律(令和5年法律第48号。第4号において「改正法」という。)附則第16条に規定する期間
(2) 健康保険の被保険者証 行政手続における特定の個人を識別するための番号の利用等に関する法律等の一部を改正する法律の一部の施行に伴う厚生労働省関係省令の整備に関する省令(令和6年厚生労働省令第119号。次号において「整備省令」という。)附則第2条に規定する期間
(3) 船員保険の被保険者証 整備省令附則第6条に規定する期間
(4) 後期高齢者医療の被保険者証 改正法附則第18条に規定する期間
(5) 国家公務員共済組合の組合員証 国家公務員共済組合法施行規則の一部を改正する省令(令和6年財務省令第64号)附則第2条に規定する期間
(6) 地方公務員共済組合の組合員証 地方公務員等共済組合法施行規程の一部を改正する命令(令和6年内閣府、総務省、文部科学省令第5号)附則第2条に規定する期間
(7) 私立学校教職員共済制度の加入者証 私立学校教職員共済法施行規則の一部を改正する省令(令和6年文部科学省令第32号)附則第2条に規定する期間
別紙1(規程施行細則第5条関係)
千葉県市町村職員共済組合(以下「組合」という。)が行う地方公務員等共済組合法(昭和37年法律第152号)の規定に基づく短期給付、長期給付及び福祉事業を実施するに当たり、組合員及びその被扶養者並びに年金受給者等から取得した個人情報の利用目的は以下のとおりとする。
組合の内部利用に係る事例 | 他の個人情報取扱事業者等への情報提供を伴う事例 | 保有個人データの内容 | |
組合員等資格・調定業務 | 資格・調定業務関連 | ||
・組合員の資格の得喪・異動管理、被扶養者の認定・取消管理、資格確認書・資格情報通知書の発行、調定計算及び月例報告書・納付書等の作成等 | ・再就職時の組合員原票に関する情報の再就職先への提供 ・国民年金第3号被保険者に関する情報の日本年金機構への提供 ・資格・調定業務を円滑に行うために組合員台帳情報等の所属所への提供 ・後期高齢者医療該当者に関する被扶養者情報の支払基金への提供 ・共済だよりを任意継続組合員へ送付するために必要な情報の委託先への提供 ・千葉県市町村職員互助会の給付事業及び厚生事業への提供 ・有限会社ちば共栄サービスの事業への提供 | ・組合員基本情報(記号・番号、所属所名、所属機関名、職名、氏名、生年月日、性別、住所、資格取得年月日、取得事由、内部転入・再就職の場合の前所属所名、組合員種別、企業コード、会計支出科目、被扶養者の有無、互助会加入の有無、互助会会計支出科目、部課署番号、資格取得時の標準報酬の月額、基礎年金番号、給料記録番号、公立学校在職時に互助会に加入していた場合の所属所番号及び会員番号、振込口座、退職年月日、喪失・転出年月日、喪失事由、報酬月額、固定的給与、非固定的給与、標準報酬の月額、期末手当等の額、標準期末手当等の額、育休免除有無、異動事由等) ・被扶養者基本情報(氏名、生年月日、性別、続柄、扶養事実の発生日及びその理由、年間所得推計額、同居別居の有無、扶養事実申立書記載情報、基礎年金番号、扶養手当有無等) ・任継組合員基本情報(記号・番号、元所属所名、氏名、生年月日、年齢、性別、住所、組合員資格取得年月日、退職年月日、任継資格取得年月日、任継資格喪失予定年月日、要件区分(組合員期間、退職時年齢、初退職の可否)、任意継続掛金払込方法、退職時の標準報酬の月額、掛金額、互助会加入の有無、現住所、電話番号、振込口座、資格喪失年月日、喪失理由、資格喪失証明書の交付希望の有無、掛金等の前納の有無、任意継続組合員であった者との続柄) ・育児休業掛金免除情報(氏名、性別、生年月日、育児休業期間、掛金免除期間等)、任意継続組合員掛金収納情報(氏名、性別、生年月日、退職年月日・任意継続組合員資格取得年月日・住所等) | |
短期給付事業 | (1)短期給付(附加給付を含む)関連 | ||
・レセプト、療養費、各種現金給付の審査・給付金計算・支払及び医療統計等 ・条例による医療費公費助成との調整 ・医療費及び送金の通知(被扶養者分を含めて組合員に通知) | ・高額療養費及び一部負担金払戻金等の自動払いに係るパンチ入力のために必要な情報の委託先への提供 ・海外療養費に係る翻訳のために必要な情報の委託先への提供 ・第三者行為に係る求償のために必要な情報の損保会社等への提供 ・高額医療交付金、育児・介護休業手当金交付金、災害給付資金交付金等の共同事業のために必要な情報の全国市町村職員共済組合連合会への提供 ・給付金の送金事務のために必要な情報の送金委託金融機関への提供 ・テキストデータの作成及び画像データの作成のために必要な情報を社会保険診療報酬支払基金への提供 | ・レセプト情報(本家区分、診療区分、医療機関コード、保険者番号、記号・番号、給付割合、診療年月、府県コード、氏名、性別、生年月日、特記事項、職務上の事由、保健医療機関の名称及び所在地、傷病名、診療開始年月日、診療実日数、転帰、決定点数、公費点数、一部負担金額、患者負担金額、外来負担金額、入院負担金額、マルコ金額、薬剤負担金額、薬剤負担金額公費分、食事療養及び生活療養日数、食事療養及び生活療養日数公費分、食事療養及び生活療養決定額、食事療養及び生活療養決定額公費分、食事療養及び生活療養標準負担額、食事療養及び生活療養標準負担額公費分、診療内容) ・現金給付情報(記号・番号、所属機関名、氏名、被扶養者の氏名・生年月日・性別・続柄、育児休業に係る子の生年月日、介護を必要とする者の住所・氏名及び続柄、遺族の順位、遺族の振込口座、資格取得日、資格喪失日、傷病又は疾病名、医療機関又は薬局若しくは指定訪問看護事業者の名称及び所在地、証明医師名、証明助産婦名、医師の診断書又は意見書、療養又は指定訪問看護若しくは入院の期間、発病の日及び勤務できなくなった最初の日、育児休業又は介護休業の初日及び末日、療養又は指定訪問看護に要した費用、請求金額、請求期間、移送費用、移送方法、付添人の氏名及び住所、出産日及び出産の場所、出生児数、結婚年月日、配偶者氏名、報酬月額、固定的給与、非固定的給与、標準報酬の月額、勤務しなかった期間に支払われた給料、死亡の日、死亡の場所、死亡の原因、死亡の状況、埋葬日、埋葬に要した費用、り災の日、り災の場所、り災の原因、り災の状況、高齢者の医療の確保に関する法律による市町村番号・受給者番号及び発行機関の名称、介護保険法による保険者番号・被保険者番号及び保険者の名称、障害共済年金の額・障害基礎年金の額・退職老齢年金給付の額及び支給開始年月、障害一時金の額及び支給年月、装具装着日、装具購入費用、加害者の氏名、事故発生状況、加害者から受けた損害賠償額、加害者の自動車損害賠償責任保険の加入状況、任意保険加入状況、車検の状況) ・組合員柔道整復情報(記号・番号、氏名、生年月日、施術柔道整復師名、施術年月、施術金額、傷病名、柔道整復師の振込先口座) | |
(2)診療報酬の審査・支払関連 | |||
・診療報酬明細書(レセプト)等の資格及び内容の点検 | ・レセプトデータの内容点検・審査のために必要な情報の委託先への提供 ・レセプトデータの電算処理に係るパンチ入力のために必要な情報の委託先への提供 ・社会保険診療報酬支払基金ヘレセプトの返戻 | ||
(3)短期給付財政安定化計画(データヘルス計画)関連 | |||
・医療費分析、疾病分析 ・レセプトデータと特定健康診査及び特定保健指導の受診結果の突合分析 | ・レセプトデータと特定健康診査及び特定保健指導の受診結果を突合分析するために必要な情報の委託先への提供 | ||
長期給付事業 | 年金給付関連 | ||
(1)年金給付関連 | ・年金の決定、年金の改定、年金からの各種控除、年金の支給、年金の停止、年金の失権、年金相談、各種帳票の作成、諸統計・集計表の作成 | ・年金の決定・改定・支給等に必要な年金に関する情報の電算処理委託先への提供 ・年金送金のために必要な情報の送金委託金融機関への提供 ・年金決定等に必要な基礎年金番号情報の地方公務員共済組合連合会を経由し日本年金機構への提供 ・基礎年金給付事務に関する情報の地方公務員共済組合連合会を経由し日本年金機構への提供 ・年金の給与・賞与との調整に必要な情報の地方公務員共済組合連合会を経由し日本年金機構への提供 ・年金からの介護保険料特別徴収に関する情報の地方公務員共済組合連合会を経由し市町村への提供 ・年金受給権者の生存確認に必要な情報の地方自治情報センターを経由し市町村への提供 ・年金の併給調整に関する情報の対象保険者への提供 ・年金からの源泉徴収等に関する情報の市町村及び税務署への提供 ・担保権設定者に関する情報の株式会社日本政策金融公庫(沖縄振興開発金融公庫)への提供 ・退職者医療に関する情報の国民健康保険中央会への提供 ・障害認定に必要な情報の全国市町村職員共済組合連合会への提供 ・年金受給権者の再就職時の組合員原票に関する情報の再就職先への提供 ・諸統計・集計表の作成に必要な年金に関する情報の全国市町村職員共済組合連合会への提供 ・年金相談に必要な年金の決定等に関する情報の所属所への提供 ・千葉県市町村職員年金者連盟の事業への提供 | ・基本項目(受給権者氏名、続柄、性別、生年月日、住所、電話番号、年金証書記号番号、基礎年金番号、雇用保険被保険者番号、給料記録番号、異動年月日、金融機関情報等)、支給実績情報、停止情報、年金額情報、被扶養者等情報、組合員期間等情報、併給調整等情報、受給権者情報属性情報、扶養控除情報、既給一時金等情報、給料情報 |
(2)給料記録関連 | ・年金計算等に必要な給料に関する情報の電算処理委託先への提供 ・年金相談に必要な給料に関する情報の所属所への提供 ・諸統計・集計表の作成に必要な給料に関する情報の全国市町村職員共済組合連合会への提供 | ・基本項目(氏名、性別、生年月日、当初資格取得年月日、最終退職年月日、組合員等記号・番号、年金証書記録番号、基礎年金番号、遺族の生年月日、年金種別、障害認定日、退職改定年月日、受給権発生年月日等)、給料記録情報、組合員期間等情報 | |
(3)基礎年金番号事務処理関連 | ・現職者情報(氏名、性別、生年月日、住所、基礎年金番号、給料記録番号、現職者記録番号、組合員期間等情報、被扶養者情報)、年金受給権者情報(氏名、性別、生年月日、住所、基礎年金番号、年金証書記号番号、組合員期間等情報、元組合員情報、年金種別情報、年金給付情報等) | ||
(4)所得制限事務処理関連 | ・氏名、性別、生年月日、年金種別、基礎年金番号、年金証書記号番号、給与情報、賞与情報 | ||
(5)介護保険料等特別徴収関連 | ・氏名、性別、生年月日、住所、基礎年金番号、年金証書記号番号、徴収情報 | ||
(6)住民基本台帳ネットワーク利用関連 | ・氏名、性別、生年月日、住所、年金証書記号番号、住民票コード、年金種別、生存状況 | ||
(7)年金相談関連 | ・年金決定に必要な年金に関する情報の電算処理委託先への提供 ・年金相談に必要な年金の試算結果等に関する情報の所属所への提供 | ・老齢給付に関する基本情報(氏名、性別、生年月日、退職事由、退職予定年月日、給料情報等)、障害給付に関する基本情報(障害初診日、障害認定日、障害等級、給料情報等)、遺族給付に関する基本情報(退職事由、退職年月日、給料情報等)、組合員期間等情報、みなし給料等情報、被扶養者情報(氏名、性別、生年月日、続柄等) | |
福祉事業 | (1)保健事業関連 | ||
・生活習慣病対策費の支払い ・人間ドック所要経費の支払い ・脳ドック所要経費の支払い ・助成金の支払い ・各種講座参加者名簿の作成 | ・医療機関への健診委託 ・健診結果の提供 ・各種講座開催に必要な参加者名簿の提供 | ・人間ドック・健診事業利用情報(氏名、性別、住所、生年月日、年齢、組合員等記号・番号、所属所名、被扶養者名、続柄、健診機関名、健診種目名、健診受診日、受診費用、健診結果)、保健指導・健康相談内容 | |
(2)貯金事業関連 | |||
・貯金の受入・払出、残高管理及び貯金台帳等各種帳票の作成 | ・貯金の受入・払出等に伴う所属所及び給与等支給機関への情報提供 ・貯金の払出・送金のために必要な情報の送金委託金融機関への提供 ・貯金の受入・払出等の電算処理に係るパンチ入力のために必要な情報の委託先への提供 | ・所属所名、元所属所名、所属所コード、組合員等記号・番号、氏名、住所、退職年月日、生年月日、電話番号、任意継続組合員資格取得年月日、任意継続組合員喪失予定年月日、法定相続人(住所・氏名・続柄・金融機関口座等) ・貯金情報(貯金者番号、請求金額、解約額、加入年月日、毎月積立額、臨時積立額、加入時頭金、非課税限度額、異動日、入金日、届出印、貯金残高、利息、税金等) ・積立情報、送金情報、口座情報、貯金台帳情報、退職予定者一覧情報組合名 | |
(3)貸付事業関連 | |||
・貸付の審査・決定、償還額算定、残高管理及び貸付金償還予定表等各種帳票の作成 | ・貸付償還金の給与等からの控除・償還等に伴う所属所及び給与等支給機関への情報提供 ・貸付金の送金のために必要な情報の送金委託金融機関への提供 ・団体信用生命保険及び債務返済支援保険に係る加入・適用申込、保険金請求及び脱退等に伴う全国市町村職員共済組合連合会並びに生命保険会社及び損害保険会社への情報提供 ・団体信用生命保険及び債務返済支援保険に係る特約保証料等の口座振替処理のために必要な情報の収納代行業者への提供 ・貸付債権の保全に係る全国市町村職員共済組合連合会への保全交付金の請求及び債権譲渡等 ・貸付債権に係る裁判所又は弁護士等への債権届出等 | ・所属所名、所属所コード、組合員等記号・番号、氏名、職名、住所、生年月日、年齢、資格取得年月日、給料月額、電話番号、性別、組合員期間、家族(氏名、生年月日、年齢、続柄、金融機関口座)、育児休業期間、介護休業期間、退職年月日 ・貸付情報(貸付番号、貸付金額、貸付年月、据置期間、団体信用生命保険及び債務返済支援保険加入の有無、償還方法、償還額、猶予申出期間、貸付金残高、償還月数、金融機関からの借入状況、完済年月等) ・償還情報、団体信用生命保険及び債務返済支援保険情報、退職予定者一覧情報 | |
(4)物資事業関連 | |||
・物資の供給、償還額算定、指定業者への売掛金送金及び購入代金償還予定表等各種帳票の作成 | ・物資償還金の給与等からの控除・償還等に伴う所属所及び給与等支給機関への情報提供 ・物資購入指定業者への購入申込者に係る情報提供 ・物資売掛金の債権保全に係る損害保険会社への保険金請求等 ・物資売掛金に係る裁判所又は弁護士等への債権届出等 | ・所属所名、所属所コード、組合員等記号・番号、氏名、住所、育児休業期間、介護休業期間物資情報(購入票番号、購入年月日、購入票利用額、償還方法、償還回数、物資区分、購入区分、購入物資名、購入特約店名、猶予申出期間、繰上償還年月、繰上償還額、特約店(店名、住所、社員名)、物資売掛金残高、償還額、完済年月等) ・償還情報、退職予定者一覧情報 | |
(5)宿泊事業(那須の森ヴィレッジ、黒潮荘及び温浴施設スパ)関連 | |||
・宿泊・休憩・宴会・会議・婚礼等のサービスの提供及び向上のため、各種プランの案内等 | ・団体名、代表者氏名、宿泊者名、性別、生年月日、電話番号、住所、連絡先電話番号、連絡先住所、連絡先勤務先名、予約人数、家族情報(氏名、性別、誕生日、続柄)、国籍、旅券番号、車両番号、利用情報(利用内容、利用日、利用金額等)等 | ||
(6)特定健康診査・特定保健指導関連 | |||
・法112の2に規定する特定健康診査及び特定保健指導の業務 | ・特定健康診査等の実施のために必要な情報の委託先への提供 | ・氏名、性別、住所、生年月日、組合員等記号・番号、続柄、受診機関名、受診日、受診費用、健診結果、問診質問、病歴服薬歴、保健指導実施機関名、実施期間、保健指導費用、保健指導結果等 | |
(7)短期給付財政安定化計画(データヘルス計画)関連 | |||
・特定健康診査及び特定保健指導の受診結果の分析 ・レセプトデータと特定健康診査及び特定保健指導の受診結果の突合分析 | ・レセプトデータと特定健康診査及び特定保健指導の受診結果を突合分析するために必要な情報の委託先への提供 | ||
その他 | 財形貸付事業関連 | ||
・財形貸付の審査・決定、償還額算定、残高管理及び貸付償還表等各種帳票の作成 | ・財形貸付資金の調達先である全国市町村職員共済組合連合会への財形貸付申込者に係る情報提供 ・財形貸付償還金の給与等からの控除・償還等に伴う所属所及び給与等支給機関への情報提供 ・財形貸付金の送金のために必要な情報の送金委託金融機関への提供 ・財形貸付債権の保全に係る損害保険会社への保険金請求等 ・財形貸付債権に係る裁判所又は弁護士等への債権届出等 | ・財形貸付情報(氏名、年齢、現住所、所属所名、組合員等記号・番号、取得住宅関連情報、金融機関からの借入情報、共済組合の貸付状況、財形貯蓄残高、退職手当見込額等) |
別紙2様式第1号(規程施行細則第8条関係)

別紙2様式第2号(規程施行細則第8条の3関係)




別紙2様式第3号(規程施行細則第8条の5関係)


別紙2様式第4号(規程施行細則第8条の5関係)


別紙2様式第5号(規程施行細則第8条の5関係)

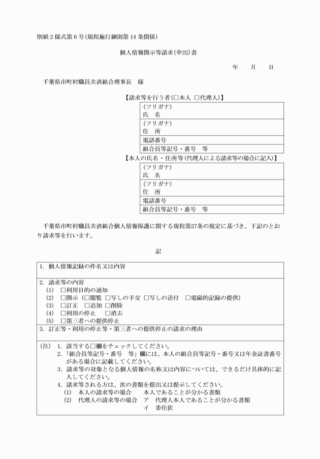
別紙2様式第6号(規程施行細則第14条関係)

別紙2様式第7号(規程施行細則第14条関係)

別紙2様式第8号(規程施行細則第16条関係)

別紙2様式第9号(規程施行細則第16条関係)

別紙2様式第10号(規程施行細則第16条関係)

別紙2様式第11号(規程施行細則第16条関係)

別紙2様式第12号(規程施行細則第16条関係)

別紙2様式第13号(規程施行細則第16条関係)
