○千葉県市町村職員共済組合地方債引受規程
平成19年3月31日
公告第15号
(目的)
第1条 この規程は、千葉県市町村職員共済組合(以下「組合」という。)が、地方公務員等共済組合法施行令(昭和37年政令第352号)第16条の規定に基づき、組合を組織する地方公共団体(以下「団体」という。)が発行する地方債の引き受けに関し必要な事項を定めることを目的とする。
(引受条件)
第2条 組合は、団体から借入れの申込みを受けた場合には、その起債が次の条件に適合しているか検討の上、引受けを決定するものとする。
(1) 知事の同意又は、許可を受けているものであること。
(2) 一般単独事業又は教育・福祉施設等整備事業(一般補助施設整備等事業)の適債事業であること。
(3) 団体の行政目的の実現に資するものであること。
(地方債の種類)
第3条 組合は、証券発行又は証書借入れの方法により、地方債を引き受けるものとする。
(地方債の条件)
第4条 引き受ける地方債の条件は、次のとおりとする。
(1) 利率 貸付日現在の財政融資資金の貸付金利であって、償還の方法、償還期限及び据置期間の同一のものと同率とする。なお、財政融資資金において設定のない償還期限、据置期間の貸付けを行う場合には、近似の償還期限、据置期間を参考に全国市町村職員共済組合連合会が定める利率とする。
(2) 償還方法 原則として半年賦元金均等償還とする。
(3) 償還期限 原則として10年とする。
(4) 据置期間 原則として1年とする。
(5) 起債日 原則として3月20日とする。ただし、その日が銀行休業日にあたる場合は、翌営業日の日とする。
2 前項に定めるもののほか必要な条件は、理事長が別に定めるものとする。
(1) 地方債証券申込書(様式第1号) 1部
(2) 地方債発行要領(様式第2号) 2部(うち1部写し)
(3) 償還年次表(発行代理人押印のもの) 2部(うち1部写し)
(4) 起債同意(許可)書の写し 1部
2 前項に定めるもののほか、組合は、債券発行団体に対し、必要と認める書類の提出を求めることができる。
(書類の交付及び資金の払込み)
第6条 組合は、起債日の2日前までに地方債証券申込書を、債券発行団体に送付するものとする。
2 組合は、起債日までに指定された払込場所に資金を払い込むものとする。
3 団体は、払込みを確認後、速やかに領収書(様式第4号)を組合に送付するものとする。
(1) 地方債資金借入申込書(様式第5号) 2部(うち1部写し)
(2) 地方債資金借用証書(様式第6号) 2部(うち1部写し)
(3) 起債同意(許可)書の写し 1部
2 前項に定めるもののほか、組合は、証書借入れ団体に対し、必要と認める書類の提出を求めることができる。
(書類の交付及び資金の払込み)
第8条 組合は、起債日の2日前までに、地方債貸付決定通知書(様式第7号)を団体に送付するものとする。
2 組合は、地方債資金借入申込書に基づき償還年次表を作成し、団体に送付するものとする。
3 組合は、借入期日までに、地方債資金借入申込書に記載の地方債資金の払込場所に資金を払い込むものとする。
4 団体は、払込みを確認後、速やかに領収書を組合に送付するものとする。
(元利金の払込み)
第9条 団体は、償還年次表に基づき元利金支払期日までに、その資金を組合が指定する金融機関に払い込むものとする。
2 前項の利払日及び償還日は、借入期日の6月後毎の各応答月の20日(当該日が銀行の休業日にあたる場合は、その前日)とする。
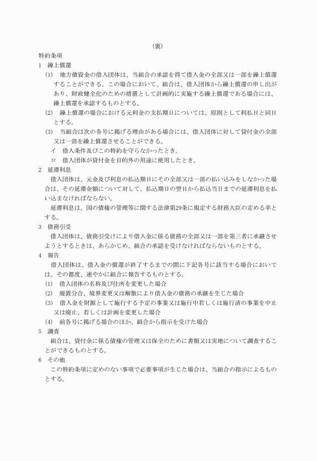
(資金の目的外使用による繰上償還)
第10条 組合は、その引き受けた地方債に係る資金が目的外に使用された場合には、その団体に対し、当該資金の全部又は一部を繰上償還させることができるものとする。
3 団体は前項の繰上償還通知書に基づき、当該繰上償還通知書に指定された期日までに、指定された金融機関に、元金及び繰上償還日までの経過利息を払い込まなければならない。
(証書借入団体の繰上償還の承諾)
第11条 証書借入団体は、組合から借り入れた資金の全部又は一部の繰上償還をしようとするときは、繰上償還承認申請書(様式第9号)を組合に提出しなければならない。
2 組合は、前項により繰上償還の申請があった場合には、団体が財政健全化のための措置として計画的に実施する繰上償還である場合には、繰上償還を承認するものとする。
(延滞利息)
第12条 元金及び利息の払込期日にその全部又は一部の払込みをしなかった団体は、延滞金額に対し元金及び利息の払込期日の翌日から払込当日までの延滞利息を払い込まなければならない。ただし、災害その他やむを得ない事由により延滞したと認められる場合にあっては、この限りでない。
2 延滞利息は、国の債権の管理等に関する法律施行令(昭和31年政令第337号)第29条に規定する財務大臣の定める率とする。
3 団体は、組合から前項の請求書の送付があったときは、速やかに、証書を組合に提出しなければならない。
(実施細則)
第15条 この規程に定めるもののほか、この規程の実施に関し必要な事項は、理事長が定める。
附則
この規程は、平成19年4月1日から施行する。
様式第1号(第5条、第6条関係)

様式第2号(第5条関係)

様式第3号(第5条関係)

様式第4号(第6条、第8条関係)

様式第5号(第7条関係)

様式第6号(第7条関係)


様式第7号(第8条関係)

様式第8号(第10条関係)

様式第9号(第11条関係)

様式第10号(第13条関係)

様式第11号(第13条関係)

様式第12号(第13条関係)

様式第13号(第14条関係)

様式第14号(第14条関係)
